 
 2021-08-20 09:50:01科普宣传1313人已围观
大型商超消防安全管理制度
目 录
1消防组织结构
2消防器材/设施的管理
3消防管理制度
4消防安全检查制度
5仓库安全检查制度
6配电室消防安全制度
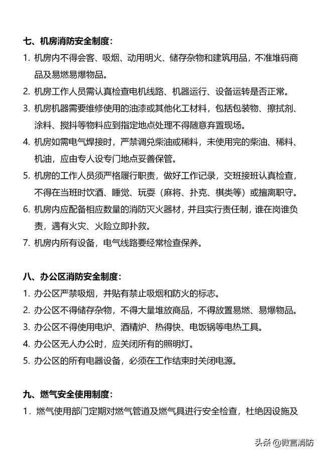
7机房消防安全制度
8办公室消防安全制度
9燃气安全使用制度
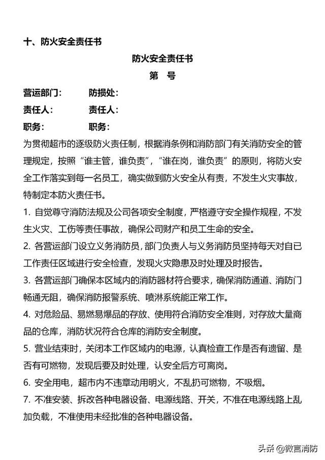
10防火安全责任书
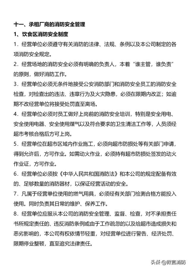
11承租厂商的消防安全管理
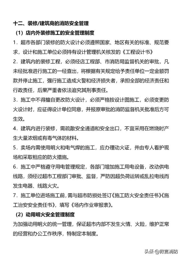
12装修/建筑商的消防安全管理
13超市消防检查的重点项目
    
1.什么是消防?
消防是指防止火灾、水灾及灭火和其他灾情处理的专门工作。我现执行的消防方针是“预防为主,防消结合”、“以防为主、以消为辅”。
2.超市的消防组织结构
鉴于消防工作的重要性,国家有关法律、条例规定,各单位特别是消防重点单位必须有专门负责消防的管理层负责人。因此成立超市的消防组织,专人负责,上到店长下到普通员工,都人人有责,从组织上保证了消防工作的有效进行。
(1)消防委员会的组成
由门店店长为组长,店长助理、防损处长为副组长,组员为食品处、生鲜处、非食品处、客服处处长。
(2)消防小组的组成
门店各处长为组长,本处课长为副组长,组员为本处课长及各部门员工骨干组成。
3.消防组织制度
超市是消防重点管理的单位,一般大型超市多为封闭型建筑,经营商品多到万余种,其中相当一部分商品是易燃品,超市的装修使用了大量的木制原料,同时是人员集中的公共性场所,所以如果因超市消防工作的疏漏而引起火灾,后果不堪设想,因此严格的消防管理制度和健全的消防组织,是超市消防安全的重要保障。
1.超市建立消防安全委员会,安全委员会全面负责整个超市的消防工作和必要政府消防部门的协调工作。
2.超市为将消防工作贯彻到基层的部门,设立消防小组,小组成员由部门课长和楼面的骨干人员组成,对商场的消防隐患进行监督和检查,实行消防工作基层岗位责任制,消防小组下设组长、副组长、组员、义务组员,人员根据情况确定,各部门的义务消防员是本部门的消防监督员和主要负责人。
3.消防安全委员会每月定期组织一次消防工作指导、总结会议,会议要详细记录,并同卖场营运各部门互通信息。会议的内容主要集中在检查以往对事故和危害的解决措施上,要纠正目前超市中不安全的工作方法和危险的工作环境。
4.消防安全委员会,每季度进行一次消防演习,每月进行一次消防检查和消防例会,消防小组每周进行一次消防检查,消防安全员每日进行全场的消防巡视。
5.消防安全委员会负责义务消防员的学习、训练及灭火演练,每年不少于三次。
6.防损处在新店开业前必须有有应急预备方案和进行至少一次的消防预演。
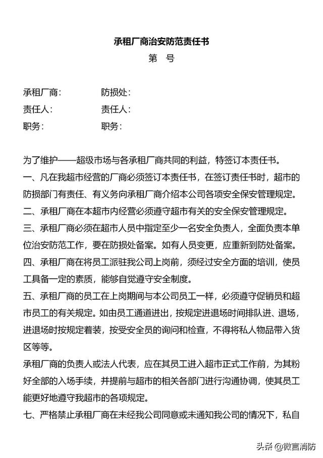
7.消防安全委员会负责与各部门签订《防火安全责任书》,与出租厂家签订《引进厂家防火安全责任书》,全面控管外来经营厂家的消防安全工作。
二、 消防器材/设施的管理消防设施是人身安全的重要保证,任何消防器材和消防设施必须保证性能灵敏可靠,运行状况良好。
1.商场中所有的消防报警设施、灭火器材必须建立档案记录,包括在超市中的分布图,防损处、设备科各留档备案。
2.防损处全权负责超市所属的消防报警设施、灭火器材的管理,负责定期检查、试验和维护修理,能确保性能良好。
3.除每月检查外,在重大节日前,防损处要对卖场内所有的消火栓、灭火器等器材、装备进行特别检查和试喷,并在器材检查表上签字确认。
4.各部门对本部门区域内设置的消防器材,由义务消防员进行管理和定期维护,发现问题要及时上报防损处。
5.严禁非专业人员私自挪用消防器材,各部门的消防器材因管理不善而发生丢失、损坏,该部门应承担一定责任或经济损失。
6.消防器材放置的区域不能随意挪动,或改做商品促销区域。在划定的区域内,不能陈列促销商品,更不能随意在消防器材上休息或放置物品。保持器材区域内的通畅,严禁以任何理由阻挡、遮拦、装饰、侵占、利用、拆除消防设施及消防标志。
7.禁止无关人员动用消火栓内的设备,禁止将消火栓用于其他工作。动用消火栓必须向防损处报告。
8.消防器材,特别是灭火器,必须按使用的说明进行维护,包括对环境的特殊要求和放置的特殊要求。
三、 消防管理制度超市属于公共场所,根据经验,发生重大火灾的通常原因如下:
1.由于用电设备和用电量变化无常,为了临时用电在原有的线路上接入大功率的电热设备,使其长期超负载运行,破坏了线路绝缘,引起火灾。
2.电工对线路缺乏维护和检修,致使年久使用的线路绝缘破损后发生漏电、短路等引起火灾。
3.铜铝导线连接、接触不良或使用时间过长,造成接触电阻过大,打出火花或接点温度过高引起火灾。
4.使用移动灯具的插头和插座接触不良而发热。
5.照明灯具的位置与可燃物的距离过近,因为灯泡的表面温度很高,比如60W的白炽灯,表面温度可达135~180度;100W的白炽灯,表面温度可达170~220度。所以当灯泡与可燃物接触时间一长,就会引发着火。
6.使用熨烫服装的电熨斗、焊接仪器设备的电器设备等,用后忘记切断电源,搁置在可燃的基座上;或者用完后,余热未散,立即装入可燃的包裹内,因温度过高引起火灾。
7.公共场所人们使用的电热杯、电炉子、电热设备,长期通电或忘记关闭电源开关,也容易造成火灾事故。
8.公共场所人们随意吸烟,乱扔烟头或火柴杆,造成火灾。
9.维修时违章使用电、气焊不采取安全措施使火花落在可燃物上引起火灾。
10.停电时,使用蜡烛照明,忽视安全,引燃幕布等可燃物或动用明火找东西等引起火灾。
四、 消防安全检查制度1.部门配置消防义务员,每天进行防火检查,发现问题及时记录上报。
2.消防义务检查员要认真负责,检查中不留死角,确保不留发生火情的隐患。
3.部门处长/课长每月要进行一次消防自查,发现问题及时向防损处汇报(书面材料)。
4.防损处每周定期对全商场进行消防大检查,主要检查防火制度措施是否落实,防火主要器材是否全部符合要求,是否有重大火险隐患,是否有完整的安全防火检查记录等。
5.防损处的消防安全检查报告,每月要上报店长和总部相关部门。
6.防损处须有专人负责政府消防安全检查部门对超市的安全检查的准备、问题的整改等事宜。
7.对火险隐患,做到及时发现,记录立案,抓紧整改:限期未整改者,进行了相应处罚和上报店长:对因客观原因不能及时整改的,应采取应急措施确保安全。
8.检查消防重点区域和重点用电设备,执行定点、定人、定措施的制度,并根据需要,设置自动报警灭火新技术来加强商场的预防、灭火功能。
9.检查防火档案、灭火作战计划、季度消防演习报告等,负责消防的安全员对相关的程序是否了解,是否熟知在紧急情况下,所应采取的切合实际的措施。
10.检查消防工作定期总结、评比、奖惩情况,特别是对事故信息的分享,宣传教育培训工作是否定期、不间断的在执行。
五、仓库消防安全制度:1. 仓库的主通道宽度不少于2M,通道保持通畅。
2. 库房中不能安装电器设备,所有线路和灯头都应安装在库房通道的上方,与商品保持一定的距离。
    
    
    
    
    
    
    
    
    
    
    
    
    
    
    
    
    
    
    
    
如需WORD版点击“了解更多”关注微言消防微信公众号,回复“1127”获取。
Tags:
村级组织消防安全管理制度
本文的标题是《村级组织消防安全管理制度》来源于网络由作者陈艳萍采编而成,本文关键词为:消防安全,村级,主要讲述了为了预防火灾和减少火灾危害,确保本村的消防安全及和谐稳...一定要知道的消防安全知识
本文的标题是《一定要知道的消防安全知识》来源于网络由作者陈识霈采编而成,本文关键词为:安全知识,主要讲述了消防,即消除防患。消防工作是一项知识性、科学性、社会性很...建筑工程消防安全管理办法
本文的标题是《建筑工程消防安全管理办法》来源于网络由作者陈宇洁采编而成,本文关键词为:消防安全,建筑工程,主要讲述了总则 G30号地块建设工程,由****工业区投资开发有限...管理制度丨消防控制室消防安全管理制度,请查收!
本文的标题是《管理制度丨消防控制室消防安全管理制度,请查收!》来源于网络由作者陈可欣采编而成,本文关键词为:管理制度,控制室,主要讲述了管理制度消防控制室消防安全管...